AKK 331 VRX SPECIFICATIONS
Brand Name: akk
Origin: Mainland China
Material: PCB
RC Parts & Accs: Receivers
For Vehicle Type: Airplanes
Use: Vehicles & Remote Control Toys
Upgrade Parts/Accessories: RX
Remote Control Peripherals/Devices: Receivers
Tool Supplies: soldering
Model Number: K331
Four-wheel Drive Attributes: Assemblage
331 Receiver Module:
product features:
POWER SUPPLY:+3.3~5.0V, Current Consumption:200mA , Max
For fpv receiver for goggles and monitors.
For DIY hobby fan and hams.
Support audio and SPI.
POWER SUPPLY:+3.3~5.0V
Current Consumption:200mA , Max
Operating Temperature:-10~+65 ºC
Storing Temperature:-30~+85 ºC
Operating humidity:85%RHRF:
Receiving frequency range:5645 ~ 5945MHz
Voltage Standing Wave Ratio:2:1
Demodulation system:FM/PLL
IF:480MHz
ANT. input impedance:50Ω, Typ.
LO Frequency stabilization:±100kHz
LO Frequency Precision:±100kHz
LO Control:PLL
Input LO Leak:-55dBm
Receiving Sensitivity:-93dBm
Input Level Range:-93 dBm ~+5 dBmVideo Characteristics:
Video Output impedance:75Ω, Typ.
Video Output Level:1Vp-p, Typ.
Video Polarity:NEGATIVE
Video Frequency Respone:±5 dB, Max. 50Hz ~ 6MHz
Differential Gain:±5 %, Max
Differential Phase:±5 Deg., Max
3Db IF WIDEBAND:16.5MHz
S/N:38dB, MinAudio:
Audio Output impedance:2KΩ, Typ.
Audio Output Level:1±0.2Vp-p, Typ.
Audio Output Frequency Range:100Hz ~ 20kHz
Audio carrier:6.5MHz(AL)
Audio carrier precision:±30kHz
S/N (50Hz ~ 15kHz): 50dB, Min
THD:(50Hz ~ 15kHz, 3 Vp-p): 1.5 %, Max
Audio input voltage:1.0Vp-p , 1KHzPackage Included:
1 x 331 Receiver ModuleProduct shows:






351T 5.8GHz 40CH FPV Transmitter Module:
Features:
Supply voltage: 5v.
Impedance: 75 ω.
Audio input voltage:1. 0vp-p.
Tx power: 25mw/200mw/600mw.
Suitable for fpv goggles.
Specifications:
Modulation type: FM
Transmitter Frequency: 5645-5945MHz
Temperature: -10℃ ~ +60℃
Video input voltage:1.0Vp-p,150 (IRE)
Audio input voltage:1.0Vp-p(sine wave signal) 1KHz
Supply Voltage: 5V
Current Consumption: 600mW: 500-560mA
200mW: 300-360mA
25mW: 190-230mA
Input Impedance: 75 Ω
Peak Deviation: 1.2 MHz
Tx Power: 600mW: 26-28dBm
200mW: 22-24dBm
25mW: 13-15dBm
Audio subcarrier Level: -26- -30 dBc
Package Include:
1 x 351T transmitter module

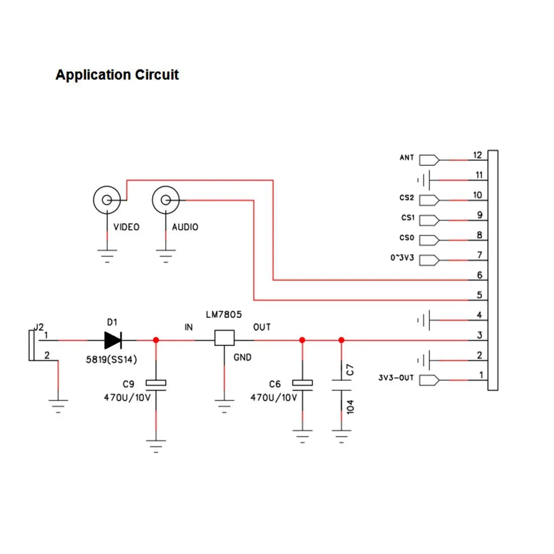
AKK 2.0Omm 351TX-V1.O PAegV3 1.9Omm Video 65M 19.1Omm CS2 GND csI +5V2.54mm 2.54mm .


Pin NO Function 3V3 OUT (MAX-ZOOMA) GND 7-0*3V3 13-GND +3.3-+SVNN 6-VIDEO 12-ANT GND Audio 6.SM NN 5-6.5M 11-GNd Vidoe IN 03V1 CTRL POWER 4-GND 10-CS2 CSO (DATA) 3-5V 9-CS1 CS1 (LE) 10 CS2 (CLK) 2-GND 8-CSO 11 GND 1-3

Application Circuit AnT CS2 10 Csi VIDEO AUDIO CSO 0 JvJ Lm7805 01 IN Out 5819(SS14) GND 5 JVJ-Out C9 C6 470u/10v 47ou/10v

Note: if you have any question or problem after you receive the parcel, please kindly contact with me firstly , I am a good and honest seller, surely can solve well for you, do not leave us the negative feedback, thanks.















